Hà Nội
Thứ 7, 25/04/2026
Nhiều mây
24°C

Thuế Tiêu thụ đặc biệt: Doanh nghiệp kêu, Nhà nước có nghe tiếng?

04/04/2016 15:58
3:12
Nhiều tổ chức kinh tế, doanh nghiệp đã lên tiếng về Nghị định 108/2015/NĐ-CP và Thông tư 195/2015/TT-BTC của Bộ Tài Chính ban hành vênh với Luật thuế tiêu thụ đặc biệt hiện hành
Liên quan đến những diễn biến gần đây đang được dư luận quan tâm về việc Nghị định 108/2015/NĐ-CP và Thông tư 195/2015/TT-BTC của Bộ Tài Chính ban hành vênh với Luật thuế tiêu thụ đặc biệt hiện hành, các tổ chức đại diện cho doanh nghiệp chịu thuế tiêu thụ đặc biệt như Hiệp hội Bia – Rượu – Nước giải khát Việt Nam VBA, Phòng thương mại công nghiệp Việt nam VCCI, Diễn đàn doanh nghiệp Việt Nam VBF cùng các tổ chức nước ngoài như AmCham, EuroCham... đã đồng loạt lên tiếng trình bày những khó khăn, vướng mắc của doanh nghiệp thành viên trước việc thực hiện những quy định này của Bộ Tài chính.
 
Trong các cuộc trao đổi  tọa đàm giữa các bên hữu quan với  Bộ Tài Chính ngày 27/1/2016 và 16/3/2016 cũng như cuộc đối thoại giữa lãnh đạo Bộ Tài chính và Diễn đàn Doanh nghiệp Việt nam VBF ngày 18/3/2016 tại trụ sở Bộ Tài chính, lãnh đạo Bộ Tài Chính đã thừa nhận những khó khăn, bất cập của doanh nghiệp trong việc thực hiện Nghị định 108 và Thông tư 195 khi hai văn bản này được ban hành quá gấp đối với ngành đồ uống và được ban hành khi vẫn còn nhiều điểm chưa thực sự rõ ràng, khó thực thi và tạo thêm vướng mắc cho các doanh nghiệp sản xuất hàng hóa chịu thuế TTĐB trong việc tuân thủ.
 
 
Thay mặt cho cộng đồng doanh nghiệp, Hiệp hội cũng hiểu rằng mục đích của những thay đổi gần đây trong quy định về Thuế TTĐB là nhằm nâng cao hơn nữa tính minh bạch trong hoạt động kê khai và nộp thuế TTĐB, tránh tình trạng một số doanh nghiệp lập ra nhiều cấp độ công ty Thương mại, tiềm ẩn nguy cơ gian lận thuế. Các doanh nghiệp làm ăn chân chính rất đồng tình với mục đích này của nhà nước song để đảm bảo có thể đưa ra một chính sách thuế cân bằng, khả thi và rõ ràng, nhà nước và các doanh nghiệp cần phải cùng nhau tháo gỡ những vướng mắc, từ đó góp phần tạo ra một môi trường đầu tư kinh doanh minh bạch tạo niềm tin cho doanh nghiệp đã đang và sẽ đầu tư vào Việt Nam.  Trên cơ sở đảm bảo nguồn thu ổn định, phát triển bền vững cho nhà nước và ngành công nghiệp phát triển lành mạnh, không bị xáo trộn đột ngột, Hiệp hội Bia – Rượu – Nước giải khát Việt Nam đề xuất Luật thuế TTĐB cùng các văn bản hướng dẫn dưới luật cần quy định giá tính thuế TTĐB là giá bán ra của cơ sở sản xuất nhưng không được thấp hơn 10% so với giá bán ra của công ty thương mại cuối cùng trong chuỗi lưu thông  có quan hệ công ty mẹ, công ty con hoặc công ty con  trong cùng công ty mẹ với cơ sở sản xuất đó.
 
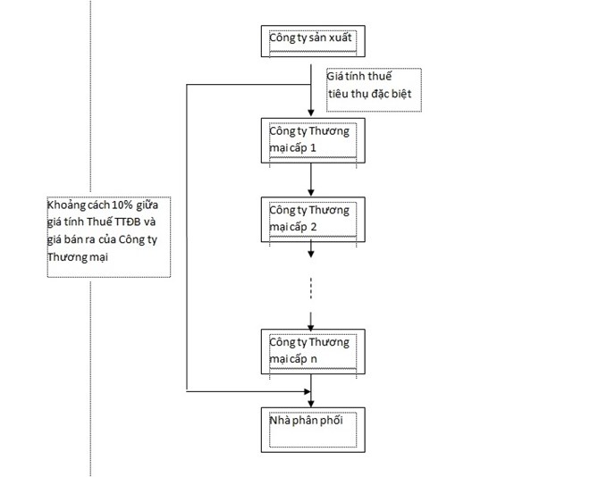
Như được biết, theo các quy định cũ, việc kê khai và đóng thuế của các doanh nghiệp có nhiều tầng Công ty thương mại đang được thực hiện như sơ đồ sau:

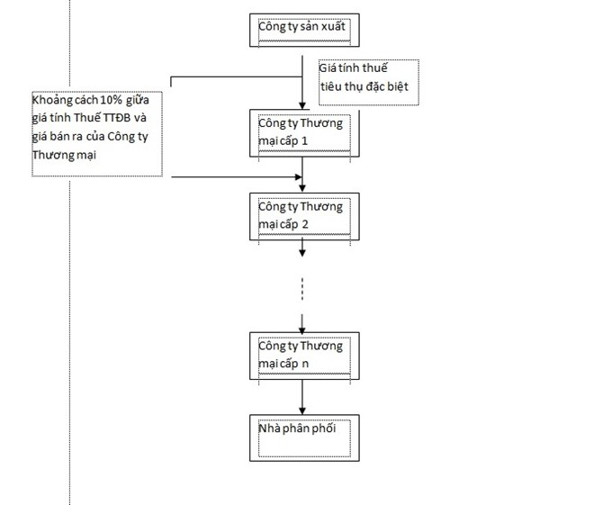
Nếu theo phương án đề xuất của Hiệp hội, việc kê khai và nộp thuế của các công ty này như sau:

 
Như vậy, có thể thấy rằng, với đề xuất của Hiệp hội, dù doanh nghiệp có thành lập nhiều tầng, lớp Công ty Thương mại với mục đích phục vụ kinh doanh hay bất cứ mục đích không minh bạch nào khác trong hoạt động kê khai thuế TTĐB, thì cách giải quyết như được đề xuất vẫn đảm bảo mục tiêu chống chuyển giá, cũng như đảm bảo tính khả thi và minh bạch cho cả doanh nghiệp trong việc tuân thủ thực hiện cũng như cho cơ quan thuế trong việc thực thi đồng thời không ảnh hưởng đến sản xuất kinh doanh, môi trường đầu tư và tính ổn định pháp lý.
 
Mặt khác, các doanh nghiệp khẩn thiết đề nghị hoãn thi hành Nghị định 108 và Thông tư 195 đến 1/1/2017 để Bộ Tài chính có thời gian xem xét và cân nhắc đưa ra giải pháp cân bằng hơn ngõ hầu có thể đảm bảo duy trì nguồn thu ổn định, phát triển bền vững cho nhà nước và giữ cho ngành công nghiệp phát triển lành mạnh, không bị xáo trộn đột ngột trong bối cảnh hội nhập quốc tế cận kề.
 
Các doanh nghiệp luôn tin tưởng rằng Nhà nước và Chính phủ sẽ tiếp tục xây dựng một môi trường tài chính lành mạnh để hỗ trợ cho sự phát triển của một ngành công nghiệp luôn nỗ lực đóng góp cho nguồn thu của đất nước. Động thái này chắc chắn sẽ tạo dựng và củng cố niềm tin cho những doanh nghiệp đã đang và sẽ đầu tư vào Việt Nam.
 
Tin liên quan
Từ khoá:

Bình luận bài viết

avatar
Login
Chưa có bình luận nào. Hãy là người đầu tiên bình luận!
Về đầu trang
Thông báo...